Beranda
Profil
Sejarah
Identitas Sekolah
Visi,Misi dan Tujuan
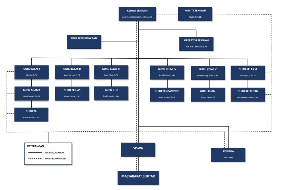
Struktur Organisasi
Informasi Umum
Galeri
Ekstrakurikuler
Berita
Kontak
Struktur Organisasi
UPT SDN Lambongan No. 7 Kepulauan Selayar